最近经常有小伙伴问2023年婚假、产假、陪产假是多少天,有什么变化吗?
汇总了「2023版全国婚假、产假、病假、育儿假标准」,一起来看看吧~
根据《国家劳动总局、财政部关于国营企业职工请婚丧假和路程假问题的通知》规定:
职工本人结婚或职工的直系亲属(父母、配偶和子女)死亡时,可以根据具体情况,由本单位行政领导批准,酌情给予一至三天的婚丧假。
各省市关于婚假的规定也有所不同,具体也查看下表:

关于婚假,HR需要注意这几个知识点:
一、再婚者的婚假待遇
需要注意的是再婚者与初婚者一样,均应享受婚假待遇。
对于再婚者的婚假问题,劳动和社会保障部门曾有明确答复,即:
根据《中华人民共和国婚姻法》和国家有关职工婚假的规定精神,再婚者与初婚者的法律地位相同,用人单位对再婚职工应当参照国家有关规定,给予同初婚职工一样的婚假待遇。
二、婚假工资怎么算?
在婚假的问题上,虽然国家对职工的休息、休假有规定,但并未明确规定工资计发的标准。
《关于国营企业职工请婚丧假和路程假问题的通知》规定:
职工本人结婚可以根据具体情况,由本单位行政领导批准,酌情给予一至三天的婚丧假。
假期在三个工作日以内的,工资照发。在批准的婚丧假和路程假期间职工的工资照发。途中的车船费等,全部由职工自理。
因此在婚假的工资发放标准上,目前还没有适用于全国的统一规定。
三、婚假有效期
1、我国法律并没有对婚假的有效期做出明确的规定。一般来说,不同的公司会有不同的规章制度来约定婚假的有效期。
2、对于公司来说,一般规定员工一年或是半年之内必须休完婚假,否则视为自动放弃该福利。
3、婚假必须一次性休完,不可单独分开使用。
产假的天数是:98天+各地奖励天数。
国际劳工组织有关公约有“妇女须有权享受不少于14周的产假”的规定,14周即98天。
随着各地计生条例的修改,产假有所延长,具体可查看下表??
一、产假工资怎么支付?
如果女职工在休产假期间已经享受了生育津贴、医疗补贴等待遇,若生育津贴高于员工平均工资,则企业不用再向其支付产假工资;若低于平均工资,则公司需要补足差额。
而对于超过生育津贴支付期限、未达到生育津贴领取标准、或者企业未给员工缴纳生育保险的,员工是可以要求企业支付产假工资的。
其中对女职工产假工资计算的标准应包括计时工资、计件工资、岗位工资、奖金、津贴和补贴,是女职工休产假之前的月工资标准。
二、产假天数是自然日还是工作日?
产假天数是按自然日计算、还是工作日计算,法律并未作出明确规定。
从立法本意来讲,产假是基于女职工生育后身体恢复需要而设定的假期,而女职工身体恢复需要的时间长度应当是一致的,以自然日计算为宜,不考虑其中的工作日或者法定节假日。
有些地区对此进行了明确规定,具体以各地区实际文件为主。
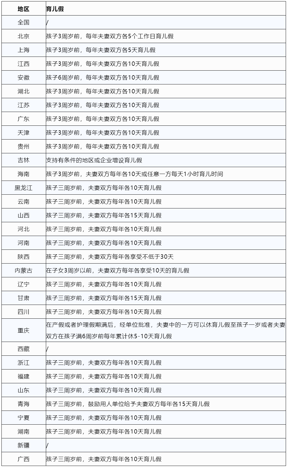
随着各省市《人口计划与生育条例》的修改,大多数省份明确了育儿假。
详情可查看下表??
其中各地对于育儿假工资的计算规则也有所不同,主要分为以下三种:
一、地方有规定的,优先适用地方规定的标准
举个例子,《上海市人口与计划生育条例》第三十一条规定:“符合法律法规规定生育的夫妻,在其子女年满三周岁之前,双方每年可以享受育儿假各五天。育儿假期间的工资,按照本人正常出勤应得的工资发给。”
按照这一规定,上海市职工休育儿假的,用人单位应当按正常出勤标准发放工资。
二、按劳动合同或规章制度规定的标准来确定
如果地方法规未对育儿假期间的待遇标准作出规定,用人单位可以通过劳动合同约定或者规章制度规定的方式,明确育儿假期间的工资待遇标准。但一般情况下,劳动合同约定或者规章制度规定的标准不得低于当地最低工资标准。
三、按视同出勤标准支付育儿假工资
地方规定不明确,用人单位也未通过劳动合同或规章制度规定育儿假工资的,用人单位应当按照正常出勤支付员工工资待遇。